2020年天津三支一扶招募工作通知,報名時間已公布!
考試、考察、體檢、培訓為暫定時間,如有變動將在天津市人才服務中心網站發布。
四、有關要求
(一)高度重視。各有關單位要高度重視招募工作,主動將“三支一扶”工作融入鄉村人才振興戰略,確保工作質量。各區“三支一扶”辦要派專人負責報名審核、考察等相關工作,做到政策把握準確、工作認真仔細、服務熱情周到。市“三支一扶”工作領導小組成員單位要按照招募工作安排做好筆試、面試的巡視等工作。
(二)科學征崗。各區在征集崗位時要切實按照新的崗位征集要求。與教育、農業、衛生等相關部門充分溝通,綜合考慮入口與出口、崗位特征與專業要求、現實需要與長遠發展的關系,防止在管理教育和期滿就業工作中出現問題。
(三)按時填報。各區“三支一扶”辦要認真填寫《2020年“三支一扶”人員招募崗位信息匯總表》,于3月20日(周五)前報市“三支一扶”辦(用EXCEL格式報送,同時報蓋章圖片)。
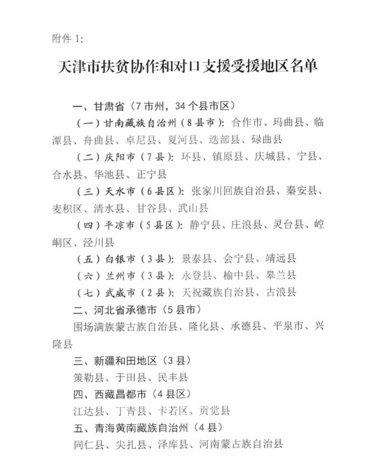
附件:1.天津市扶貧協作和對口支援受援地區名單

附件2. 2020年“三支一扶”人員招募崗位信息匯總表

來源于:https://mp.weixin.qq.com/s/g49Lzc2u3w74KcVXMSqOkA
(責任編輯:李明)
- 2025山東德州市慶云縣“三支一扶”服務期滿招聘為鄉鎮事業單位人員擬聘用人員公示(第二批)
- 2025江蘇宿遷市“三支一扶”計劃服務期滿考核合格人員專項招聘體檢遞補公告
- 2025廣東肇慶懷集縣事業單位招聘“三支一扶”等基層服務項目人員擬聘用人員公示(第一批)
- 2025貴州正安縣“三支一扶”計劃期滿人員專項招聘鄉鎮事業單位簡章
- 2025貴州黔南州龍里縣服務期滿三支一扶人員年度考核獲得1次及以上等次擬聘用為事業單位工作人員公示
- 2025貴州黔東南州黎平縣“三支一扶”人員、西部計劃志愿者接轉體檢結果公示
- 2025貴州黔西南州晴隆縣“三支一扶”人員轉聘為事業單位人員考察合格及擬聘用公示
- 2025浙江溫州市山區海島縣事業單位“三支一扶”專項招聘面試通知書打印
- 2026年甘肅省三支一扶考試公告查詢網址:https://rst.gansu.gov.cn/
- 2026年甘肅省三支一扶招募公告發布網站

